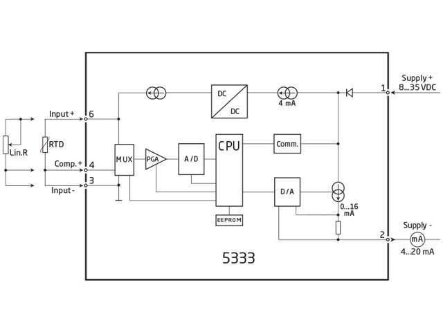
2-tråds programmerbar transmitter

5333D

Ex - RTD/Lin. R indgang, loop-forsynet 4...20 mA udgang, montering i følerhoved
  • Indgang for RTD eller Ohm
  • Høj målenøjagtighed
  • 3-leder tilslutning
  • Programmerbar følerfejlsværdi
  • Kan monteres i DIN form B følerhoved

Bemærk: Produkter fra webshoppen leveres med standardopsætning.

Performance
made smarter

Ved at klikke på »Accepter alt« accepterer du, at vi kan indsamle oplysninger om dig til forskellige formål, herunder: Statistik og markedsføring