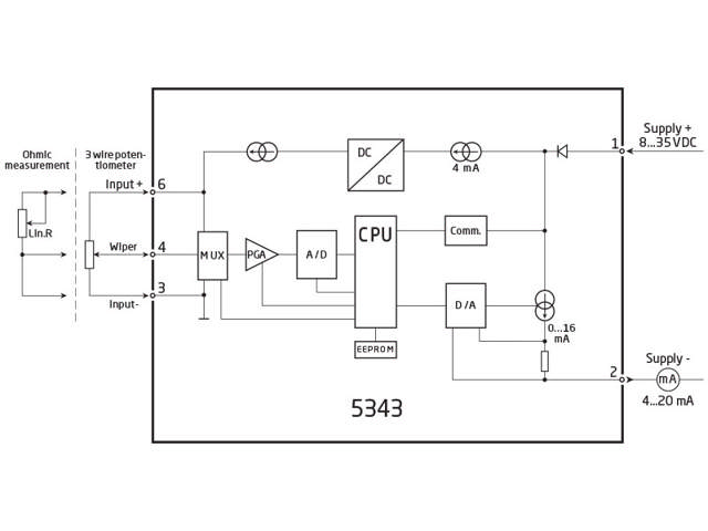
2-tråds niveautransmitter

5343B

Ex - Potentiometer/Lin. R indgang, loop-forsynet 4...20 mA udgang, montering i følerhoved
  • Indgang for potentiometer eller Ohm
  • Programmerbar følerfejlsværdi
  • Høj målenøjagtighed
  • Unik proceskalibreringsfunktion
  • Programmerbar via PC

Bemærk: Produkter fra webshoppen leveres med standardopsætning.

Performance
made smarter

Ved at klikke på »Accepter alt« accepterer du, at vi kan indsamle oplysninger om dig til forskellige formål, herunder: Statistik og markedsføring